beat365亚洲版官网
网站首页
处室介绍
处室公告
处室文件
处室新闻
教代会
组织机构
教代会制度
提案表及流程
提案工作
网站首页
处室介绍
处室公告
处室文件
处室新闻
教代会
组织机构
教代会制度
提案表及流程
提案工作
处室公告
处室公告
当前位置:
网站首页
/
处室公告
/
正文
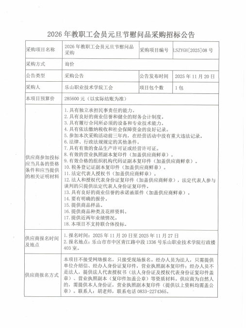
2026年教职工元旦节慰问品采购公告
发布日期:2025-11-20
浏览量:
上一条:
2026年教职工会员元旦节慰问品采购招标结果公告
下一条:
2025年度工会消费券采购结果公告